Vision & Mission
Visi Perusahaan
Company’s Vision
Memposisikan PT Bumi CItra Permai Tbk sebagai developer kawasan industri yang dapat diperhitungkan, baik oleh pelaku industri dalam negeri maupun luar negeri, dan memiliki produk kawasan industri yang berkualitas
To position PT Bumi CItra Permai Tbk as a reputable industrial area developer, who owns and develops qualified industrial area to be considered by both national dan international industrial company
Misi Perusahaan
Company’s Mission
Memberikan kenyamanan bagi tenant, yaitu pelaku industri, dalam melaksanakan kegiatan industrinya, terutama sarana dan prasarana yang didukung oleh Sumber Daya Manusia yang profesional.
To provide comfort for our tenants which are industrial comapanies in carrying out its industrial activities, particularly to provide infrastructure supported by professional Human Resources
Board of Directors
Board of Comisioners
Coorporate Secretary & Audit Comitee
History
Company Profile


Human Resources
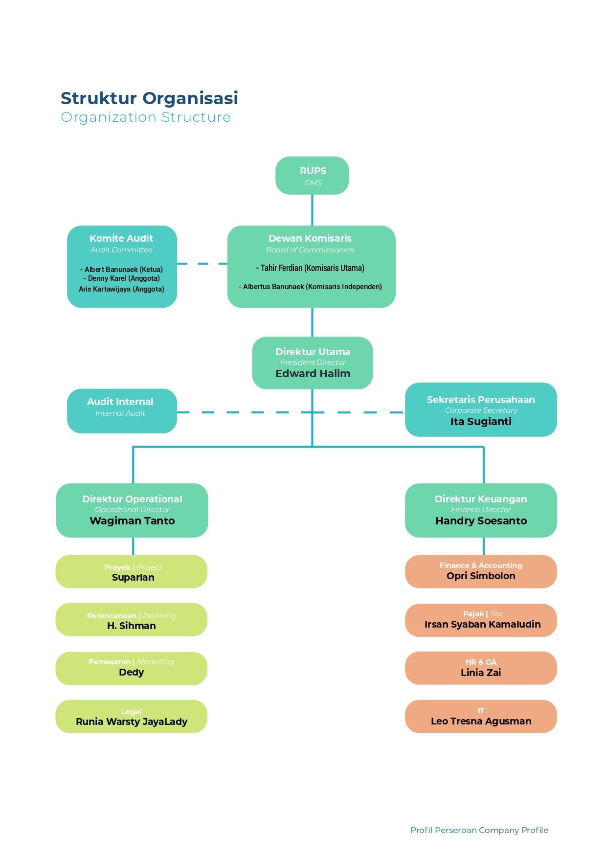
Struktur Organisasi

Hubungi Kami
Kawasan Industri Millennium
Komplek Ruko Blok A11 No. 10 – 11
Jl. Baru Pemda Tigaraksa – Cikupa
Tangerang – Banten
Telp (021) 599 0000
Fax (021) 599 5665
Instagram: @officialbumicitrapermai





